資訊分(fēn)類
安徽省CNAS、CMA咨詢第43講-如(rú)何做方法驗證?看标準給出的(de)模闆
- 分(fēn)類:新聞中心
- 作者:
- 來源:
- 發布時間:2022-01-11 08:56
- 訪問量:
詳情
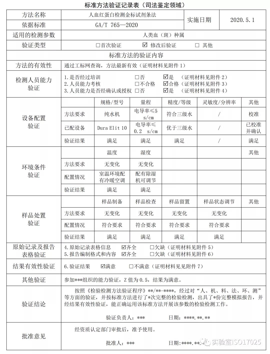
好多擴項的(de)實驗室,總是卡在方法驗證上(shàng),不是少(shǎo)人(rén)員就是少(shǎo)設備,發個(gè)标準闆的(de)表格,大(dà)家參考一下







掃二維碼用(yòng)手機看
上(shàng)一個(gè):
安徽省CNAS、CMA咨詢第44講-人(rén)機料法環測做哪些,審查注意的(de)點
下一個(gè):
530項國家标準正式發布,第三方檢測公司标準更新了嗎
上(shàng)一個(gè):
安徽省CNAS、CMA咨詢第44講-人(rén)機料法環測做哪些,審查注意的(de)點
下一個(gè):
530項國家标準正式發布,第三方檢測公司标準更新了嗎
關注我們
Copyright © 2019 合肥華昌質量技術服務有限公司 版權所有(yǒu) 京ICP證000000号 網站建設:中企動力 合肥